Requirements management is a topic that comes up often during our management consulting. This is partly because we rely on it in our toolkit of solutions to common client challenges, and partly because we use it routinely ourselves.
Requirements management is the practice of, and methodology for:
- documenting, analyzing, tracing, prioritizing and negotiating requirements and objectives,
- managing change, and
- communicating actionable information and context to relevant stakeholders.
Requirements management is a continuous activity, run iteratively and routinely to maintain compliance and performance.
The requirements being managed may be:
- Requirements imposed on a product or system — that is, a set of design and fabrication requirements that guide product development and manufacturing, and allow verification and acceptance by customers
- Requirements related to service delivery, typically defined in contracts and service level agreements, and implemented through service controls and audits
- Requirements related to quality or compliance, typically defined in contracts and regulations, and implemented using an organizational management system.
Requirements are often managed using a dedicated IT-based requirements management system (RMS) — a database, or a full-scope requirements management tool that integrates a database with a specialized browser and/or management interface.
The use of an RMS to support and implement requirements within an organizational management system typically addresses:
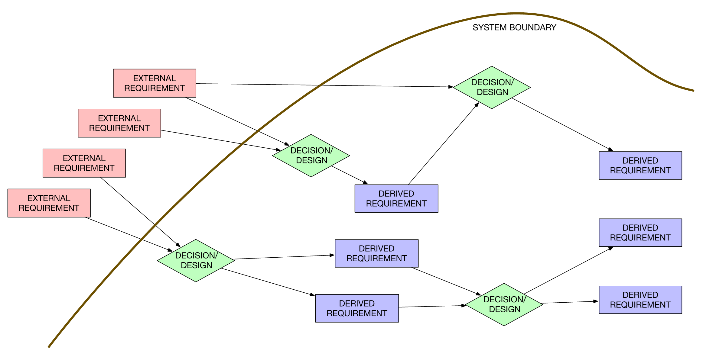
- external requirements (for example, external regulatory or other non-negotiable requirements)
- internal requirements (for example, mission objectives, business directives, and corporate policies)
- derived requirements — that is, requirements arising from organizational decisions about how to satisfy other requirements
- constraints (for example, existing system constraints, or even constraining physical phenomena), which are refactored as requirements (that is, as mandatory requirements to accommodate the constraints)
- enablers (for example, existing system capabilities, or even enabling physical phenomena), which are refactored as requirements (that is, as requirements to apply enablers)
- flags or designators used to identify or declare requests, objectives, enablers and constraints.
A key goal of requirements management is traceability — the ability to demonstrate how requirements will be or have been met, and to identify why specific elements of system design exist. This traceability supports compliance planning, auditing, change management, configuration management, and design authority.

Requirements management is a crucial element of any organizational management system used to assure or maintain quality or compliance. It has particular importance in complex engineering and technology projects, and in high-risk, high-consequence environments.
How NOCTURNE can help
Requirements management can be challenging to plan and implement, particularly since many “off the shelf” systems and solutions for requirements management are designed for niche industries or large-scale software and engineering projects.
When it comes to implementing requirements management within an organizational management system in order to better control quality or to support compliance strategies, the challenge is balancing the depth and robustness of requirements traceability against the usability and efficiency of the system you use to capture and connect those requirements. The solution needs to be tailored to your unique objectives, capabilities and constraints.
NOCTURNE can help your organization decide whether and how to implement requirements management. Is this something you really need to do now? Is it something that can be done in stages as your business grows? Can off-the-shelf products be cost-effectively tailored to meet your needs, or do you need a custom solution? We can help you make those decisions, and support your planning and implementation of an appropriate requirements-management solution. Tell us about the opportunity or problem that brought you here — we’d love to help!
